公众版
员工版
互联网医院
English
医院首页
医院概况
新闻中心
就诊指南
科室专家
护理天地
健康科普
互联网医院
 
您当前的位置 : 天津市肿瘤医院  >  医疗研究中心  >  国家恶性肿瘤临床医学研究中心  >  科研资讯
 
蒽环治疗新标志——中心乳腺肿瘤研究团队揭示Aquaporin 1作为预测乳腺癌患者蒽环类药物敏感性的指标
 时间: 2022-05-26  来源: 国家恶性肿瘤临床医学研究中心管理办公室
 
  

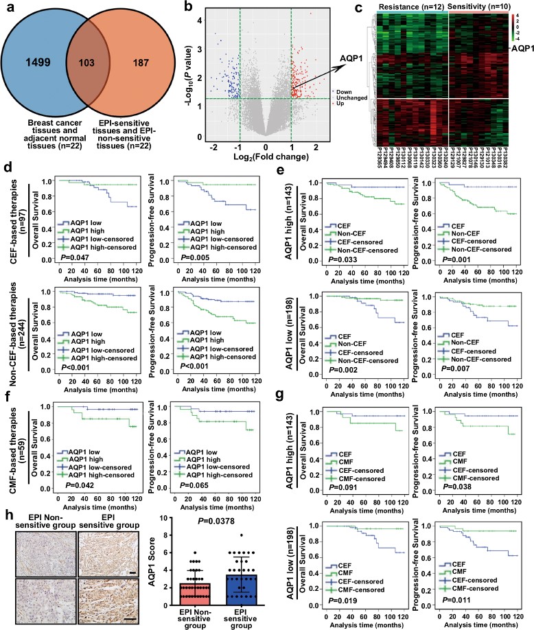
  蒽环类药物是作为一类常规且常用的一线化疗药物,其广泛用于治疗乳腺癌。但是,以蒽环类为基础的治疗方案只能将乳腺癌的死亡率降低20-30%。此外,目前没有合适的生物标志物来准确预测对这种蒽环类药物化疗的敏感性。国家恶性肿瘤临床医学研究中心(天津医科大学肿瘤医院)的研究发现,Aquaporin 1(AQP1)是蒽环类药物化疗中潜在的反应预测因子,却具有较高的预测准确率。接受蒽环类药物治疗后,AQP1高表达乳腺癌患者相对于低表达的患者,其预后更好。进一步研究发现AQP1和糖原合酶激酶3β(GSK3β)竞争性的与β-catenin的12个犰狳重复序列相互作用,从而抑制β-catenin降解,导致β-catenin入核。 核内β-catenin与TopoIIα相互作用并增强其活性,导致乳腺癌患者对蒽环类药物敏感性提高。另外,miR-320a-3p可以通过抑制AQP1表达来减弱蒽环类药物的化学敏感性。相关成果以“Aquaporin 1 promotes sensitivity of anthracycline chemotherapy in breast cancer by inhibiting beta-catenin degradation to enhance TopoII alpha activity”为题发表在Cell Death and Differentiation杂志,得到业内同行认可及广泛关注。该创新性研究表明,AQP1可作为乳腺癌患者蒽环类化疗药物敏感性预测的关键分子标志,有助于更好的筛查更适合采用蒽环类药物化疗(AQP1表达水平高)的乳腺癌患者,从而改善其预后,具有良好的临床转化前景。

图1. 转录组学与生物信息学整合分析显示,AQP1能够增加乳腺癌患者表柔比星敏感性。

图2. 细胞水平和动物水平实验均显示,AQP1高表达均能提升癌细胞和实体瘤对表柔比星化疗的敏感性。

  原文链接:Aquaporin 1 promotes sensitivity of anthracycline chemotherapy in breast cancer by inhibiting beta-catenin degradation to enhance TopoII alpha activity

 
 
 
 
法律声明 | 联系我们
Copyright @ 2005 Tianjin Medical University Cancer Institute and Hospital. All rights reserved.
天津市肿瘤医院(天津医科大学肿瘤医院) 版权所有 津教备0005号 津ICP备05002861号
中文域名:天津市肿瘤医院.公益 天津医科大学肿瘤医院.公益